(Available in Chinese Only)
自国家金融监督管理总局(下称“金融监管局”)于2024年3月22日发布“关于《银团贷款业务管理办法(征求意见稿)》(下称“《征求意见稿》”)公开征求意见的公告”起,历时超半年,《银团贷款业务管理办法》(下称“《管理办法》”)于2024年9月29日发布并自2024年11月1日起实施;同时,自2024年11月1日起,《银团贷款业务指引》(银监发〔2011〕85号,下称“《业务指引》”)废止。
《管理办法》在《业务指引》的基础上,进一步修改/明确了分组银团、分销比例、职责划分、收费规范、贷款转让等有关内容,本文将就此作简要解析。
一、 关于“分组银团贷款”的内容
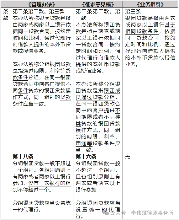
1、关于“银团贷款”定义的变化
鉴于实务中银团贷款的条件并非仅限于“相同”,因此《管理办法》采用了与《征求意见稿》完全一致的表述,修订了“银团贷款”的定义,删除了《业务指引》中“基于相同贷款条件”的表述。
2、关于新增的“分组银团贷款”的内容
(1)《业务指引》无关于“分组银团贷款”的内容。
(2)《管理办法》在《征求意见稿》基础上,明确“分组的贷款条件”不限于期限、税率,对“分组银团贷款”的定义进了行优化[1]。
(3)组别限制、数量限制。《管理办法》在《征求意见稿》基础上放宽了分组银团贷款各组别原则上“有两家或者两家以上银行参加”的限制,但明确“仅有一家银行的组别不得超过一个”。
《管理办法》制定了新的组团规则,在分组时也考虑了适当的灵活性。
相应的规定如下:
二、关于“分销比例”、增设机构的内容
《管理办法》第十二条规定,“按照牵头行对贷款最终安排额所承担的责任,银团牵头行分销银团贷款可以分为全额包销、部分包销和尽最大努力推销三种类型。”《管理办法》在调整单家银行担任牵头行时的有关额度、比例的同时,对增设相关机构时的承贷份额也进行了补充。主要包括:
1、单家银行担任牵头行时的有关额度及比例
《管理办法》的相应内容与《征求意见稿》一致,将单家银行担任牵头行时的“承贷份额”规定为“原则上不得少于银团融资总金额的15%”,“分销给其他银团成员的份额”规定为“原则上不得低于30%”。
在此问题上,《业务指引》分别规定为20%及50%,《管理办法》将相应的“承贷份额”及“分销份额”比例的下限调低,有利于经验丰富但资金不足的牵头行。
2、关于增设机构时的承贷份额
《管理办法》新增了在“银团中增设副牵头行、联合牵头行”时,“每家牵头行承贷份额”原则上“不得少于银团融资金额的10%”,“每家银行的承贷份额”原则上“不得高于70%”。这一内容在《征求意见稿》、《业务指引》中均未作规定。
3、关于相应限制的禁止性规定
《管理办法》采用了《征求意见稿》的表述,要求银行(无论是单家牵头行还多家牵头行)在按照《管理办法》开展转让交易时不得突破有关承贷份额、分销份额比例限制。
相应的规定如下:
三、关于“职责划分”及“代理行”的内容
根据《管理办法》相关规定,“按照在银团贷款中的职能和分工,银团成员通常分为牵头行、代理行和参加行等角色,并可交叉担任。”其中:“牵头行”是指“经借款人同意,负责发起组织银团、分销银团贷款份额的银行”;“代理行”是“银团贷款的管理行”,按照银团贷款合同约定履行相应职责;“参加行”是指“接受牵头行邀请,参加银团并按照协商确定的承贷份额向借款人提供贷款的银行”。其中,关于“代理行”的规定较《业务指引》有较大变化,主要包括:
1、对不得担任代理行的要求
《业务指引》对“不得担任代理行”的主体要求为“借款人的附属机构或关联机构”;在这一点上,《征求意见稿》与《管理办法》进行了沿袭及修改,删除了“附属机构”的内容——即不得担任代理行的主体为“借款人的关联机构”。但是,《管理办法》在前述基础上设置了例外情形——前述关联关系在事前予以披露,且获得全体银团成员书面同意。亦即,如果借款人与其联机构之间的关联关系在进行银团贷款前已披露予各方所知,且全体银团成员书面同意,则借款人关联机构可以担任该银团贷款的代理行。
2、关于代理行的分类
在结构比较复杂的银团贷款项下,相关规定允许设置不同的代理行以负责相应工作。相较而言,《业务指引》仅规定了一种“担保代理行”的角色(可以指定);《征求意见稿》则明确了可以增设“结算代理行、担保代理行等角色”以承担相应工作职责;《管理办法》则在《征求意见稿》基础上,增加了“文件代理行”这一角色。
除此之外,在担任“代理行”角色的数量问题上,《管理办法》沿用了《征求意见稿》的内容——“同一事务只能由一家银行担任代理行”,避免多家银行处理同一事务可能产生的权责不清与管理混乱。
相应的规定如下:
3、关于代理行的义务
作为“银团贷款的管理行”,《管理办法》明确规定了代理行在银团贷款中的角色定位及主要职责。代理行的义务主要包括:(1)主要负责银团贷款的日常管理工作;(2)对银团贷款应进行统一进行贷款归集、发放和回收;(3)不得截留或者挪用借款人归还的银团贷款资金;(4)发现银团贷款可能出现的问题时及时通报银团成员;(5)银团贷款存续期间负责召集银团会议;(6)根据银团贷款合同约定履行相应义务。
有关代理行义务的内容,在“银团会议的召开、通知”、“转让交易相关义务”内容上,三份文件规定基本一致。有关内容的变化主要包括:
(1)放宽代理行发现问题银团贷款的有关义务
《管理办法》放宽了代理行的发现“问题”银团贷款的义务及附随义务,如:要求代理行“发现银团贷款可能出现的问题,应当按照约定及时通报银团成员”,而非《业务指引》中的“及时发现银团贷款可能出现的问题,并以书面形式尽快通报银团成员”。
(2)出现违约风险时的处理
《管理办法》与《征求意见稿》完全一致,在《业务指引》规定的基础上增加了“银团成员应当按照合同约定提供协助”的内容。
相应的规定如下:


[1]根据金融监管局有关司局负责人就《银团贷款业务管理办法》答记者问(2024年10月12日,下称“《答记者问》”),“优化分组银团的定义和分组标准,有利于银行的对照实施和银团成团”。
[2]《管理办法》第十四条
代理行是银团贷款的管理行,按照银团贷款合同约定主要履行以下职责:
(一)审查、督促借款人落实贷款条件,提供贷款或办理其他授信业务;
(二)办理银团贷款的担保手续,负责担保物的日常管理工作;
(三)制定账户管理方案,开立专门账户管理银团贷款资金,对专户资金的变动情况进行逐笔登记,建立台账;
(四)根据约定用款日期或借款人的用款申请,按照银团贷款合同约定的承贷份额比例,通知银团成员将款项划到指定账户;
(五)划收银团贷款本息和代收相关费用,并按承贷比例和银团贷款合同约定及时划转到银团成员指定账户;
(六)负责银团贷款资金支付管理、贷后管理和贷款使用情况的监督检查,并定期向银团成员通报;
(七)密切关注借款人财务状况,对贷款期间发生的企业并购、股权分红、对外投资、资产转让、债务重组等影响借款人还款能力的重大事项,在获悉后尽早通知银团成员;
(八)在借款人出现违约事项时,及时组织银团成员对违约贷款进行清收、保全、追偿或其他处置;
(九)负责组织召开银团会议,协调银团成员之间的关系;
(十)接受各银团成员不定期的咨询与核查,办理银团会议委托的其他事项等。
免责及版权申明
本文章仅为交流之目的,不构成李伟斌律师事务所任何形式的法律意见。欢迎转发本微信文章。如需转载或引用本微信文章的内容,请注明文章来源:李伟斌律师事务所微信公众号-李伟斌律师事务所(ID:L-P-CN)。如您需要专业法律意见或就相关内容做进一步探讨,欢迎与我们联系。